第25届越南国际农博会农业机械及粮油加工技术展 The 25th Vietnam International Agriculture Trade Fair AGROVIET Agricultural Machinery & Grain Proces

第25届越南国际农博会农业机械及粮油加工技术展

【展会信息】


202525届越南国际农博会及旗下“农业机械及粮油农产加工技术展主题展会活动衔接越南农业机械化现代化国策发展战略的政府重要对外合作贸促项目,连接价值链,发展生态和可持续农业为主题,力邀日本、荷兰、瑞士、中国、泰国、印度等在农业机械化有技术优势的国家参展,旨在为所有国内外参展商在现代农业技术产品外贸合作及对越投资等方面提供绝佳贸易撮合机会,同期举办各项农业技术跨境贸促交流、B2B供需对接会、农业生产加工新技术推介、实地考察、优质技术产品评选等商务活动


为什么选择越南?
越南已多年被评为全球最具投资吸引力的新兴消费市场中30个经济体之一;2024年越南GDP同比增长7.09%,是自2011年以来的较高水平,仅次于2018年、2019年和2022年的增速。越南政府已将2025GDP增速目标上调至8%,并计划通过推动产业升级和吸引外资,为2026年后的两位数增长奠定基础

根据越南官方统计数据及行业报告,越南农业产值在整体经济中保持稳定增长。2024年,越南农业产能增加值增长2.94%,林业增长5%,渔业增长3.92%。按GDP总量(4763亿美元)估算,农业产值约为554亿美元(基于11.86%的占比)。越南政府推动农业机械化(目标2030年机械化率超70%)和品牌建设,强化地理标志保护以提升附加值。在市场层面,越南国内重点拓展中国、美国、日本及欧洲市场,同时开拓中东、非洲等新兴市场,通过贸易促进活动提升出口份额。


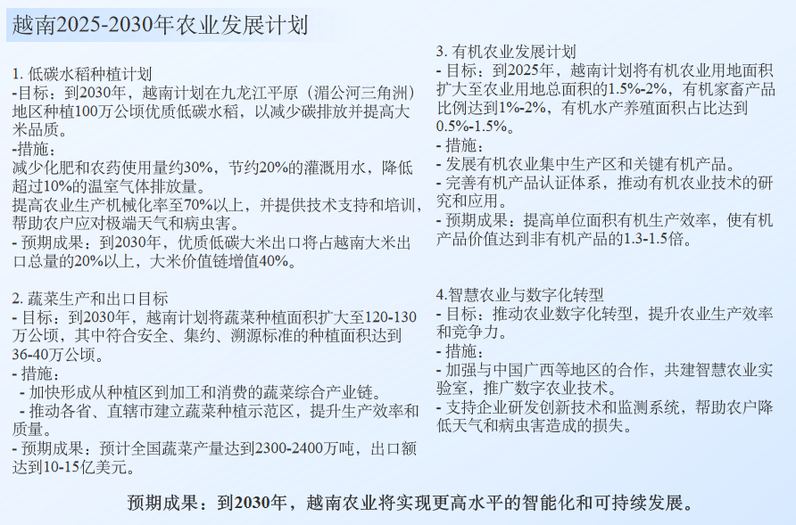
年越南批准实施了《2021-2030年和远期展望至2050年的农业与农村可持续发展战略》、《到2030年农业和农林水产加工机械化发展战略》、《至2030年越南种植业发展战略暨2050年远景》等,几项战略的总体目标是发展农业产业,激发农村地区的潜力,提高生产经营效率;保护环境、美化乡村将农村经济发展与生态农业、现代文明农村相结合力争到2030年农村各产业增长率年均达6-7%,保持越南农业在全球的领先地位。目标要求到2025年主要农作物良种覆盖率超过90%,农产品加工业增加值增速超过8%,主要农产品收获后损失率年均下降0.5%1%;到2030年农作物耕种收综合机械化率超过70%为实现战略目标,未来5-8年越南将投入大量资金扶持提高其农业机械化、现代化水平越南是区域性农业大国,年均投资百亿美元促进农业现代, 未来5-10年是其农业机械化内需的暴涨期,为中企农机制造商和贸易商出海拓单提供了一个高速发展的蓝海市场。



【展会范围】

1)农业种植及植保械具整地耕作机械机具、播种机、施肥机、中耕机、微耕机、地膜覆盖机、还田机、开沟机及相关配件;植保无人机、手动及动力喷雾器、灭虫除草机具及各类高效节能植保机械等。

 

2)农业装备及动力机械拖拉机、农用卡车、挖掘机、装载机、三四轮农用车及其配附件发电机、新能源农业装备、电动机及其零配件;河道清淤机械、滩涂开发机械、水利机械及各类农机配件。
3)温室及灌溉机械用具:大棚机械、育苗设备、温度传感器、采暖内燃机,温室薄膜、骨架、草帘、卷帘机等;智慧灌溉技术、喷灌/微灌/滴灌设备、离心泵/潜水电泵、其它节水设备及其零配件。

 

4)收获及后处理机械各类粮食联合收割机、割晒机、摘棉机、小型收获机械、摘果脱壳机械、饲草收获机、茎秆收集处理机械及其零配件;粮食烘干机、种子烘干机、果蔬烘干机、农副产品烘干机;粮油及农副食品加工机械、果蔬深加工机械、保鲜及运输贮藏设备(设施)及其零配件。

 

5)粮油食品加工技术设备:各种粮油食品生产技术、计算机应用技术、发酵技术、制酸技术、酿造技术、净水设备、反渗透、电渗析、离子交换、多效蒸馏水机、纯蒸汽发生器等;榨油设备、预榨机、浸出分离设备、滤油机、软化锅、压胚机、蒸炒锅、膨化机、油泵、砻谷机、碾米机、抛光机、色选机、分选机、烘干机、挂面生产设备、灌装机、吹瓶机等;干燥设备、流体设备、烘焙设备、杀菌设备、研磨设备、乳化设备、搅拌设备、存储设备、自动给料系统、粉体设备、水处理设备、输送设备等;乳品加工设备、牛奶无菌灌装设备;肉类加工屠宰设备、冷冻冷藏保鲜设备等;不锈钢制品、管件/阀门/泵、变速传动设备、空压机、传感器、仪器仪表及实验室设备、消毒洁净设备等;水分测定仪、视觉检测系统、面筋测定仪、粉质仪、粘度测定仪等检测设备。


6)林业机械及园艺工具:割草机、草坪打孔机、滚压机、疏草机、高压打药机、树枝粉碎机、割灌机、绿篱修剪机、油锯及接头、水枪、管材、剪锯锹铲耙等工具及配件。


7)光伏农业及高新技术光伏农业科技大棚、光伏节水灌溉系统、光伏水泵、光伏扬水系统、太阳能污水净化系统、新型农业太阳能发电站、农用太阳能小产品等光伏农业应用解决方案;数字农业、精准农业技术、无土栽培技术、农业高新技术设备、农业信息通讯服务、信息化管理、农业物联网智能管控技术、智能滴灌系统控制器、全智能温室控制器、土壤湿度控制器等相关技术及设备。

 

8)农业生产资料:农作物种子及新品种、种子加工物资、穴盘、苗盘、育秧钵体软盘、包衣剂、种衣剂等;叶面肥、水溶肥料、海藻肥、甲壳素肥、缓控释肥、土壤调理剂等新型肥料,复合肥料、微生物肥料、有机肥、生物肥料等;农药中间体/合成剂/助剂、杀虫杀螨杀菌药剂、除草剂、植物生长调节剂、生物/生态农药、土壤改良剂/保水剂等。


9)双向合作:现代农业新技术/新产品、科研成果、项目投资、技术转让、OEM/ODM代工、联营产销、进出口贸易、代理经销、品牌连锁加盟、检测技术服务等合作。

 

【参展费用】

请咨询

分享到:
收藏:
展会概况:

开展日期:2025-11-12
结束日期:2025-11-16
展会周期:一年一届
展会地点: 越南河内农业贸易展览馆
展会面积:7500

组织单位(主办/协办/支持):

越南农业与环境部

承办单位(承办/执行):

广西越中会展商务有限公司、广西骆驼出海会展服务有限公司

参展联络:
报名参展   观众登记
联络信息:

18978140230

注意事项:


热门展会

侨交会2023(曼谷)智能科技展

侨交会2023(吉隆坡)智能科技展

2023年越南智能科技产品展

2023年中国商品 (印度孟买)展览会

2023中国国际电商产业博览会暨印尼选品...

【免责声明】

暢展网全站展会信息均由会员发布,并要求会员发布信息无版权纠纷,网站已对会员提交的信息进行审核。因办展过程存在不可控性,部分展会可能会出现题材变化、延期或取消举办的情况,请参展参观前务必与对方再次核实!暢展网与站内所有展会之间均无主办/协办或承办等关联关系,如遇参展纠纷,版权纠纷,请追究组展主体的法律责任!



关闭
客服微信(拉客户群)
发布展会>>
keywords:第25届越南国际农博会农业机械及粮油加工技术展 第25届越南国际农博会农业机械及粮油加工技术展
Baidu
map